3.06. Графовые БД
Разработчику
Аналитику
Тестировщику
Архитектору
Инженеру
Графовые БД

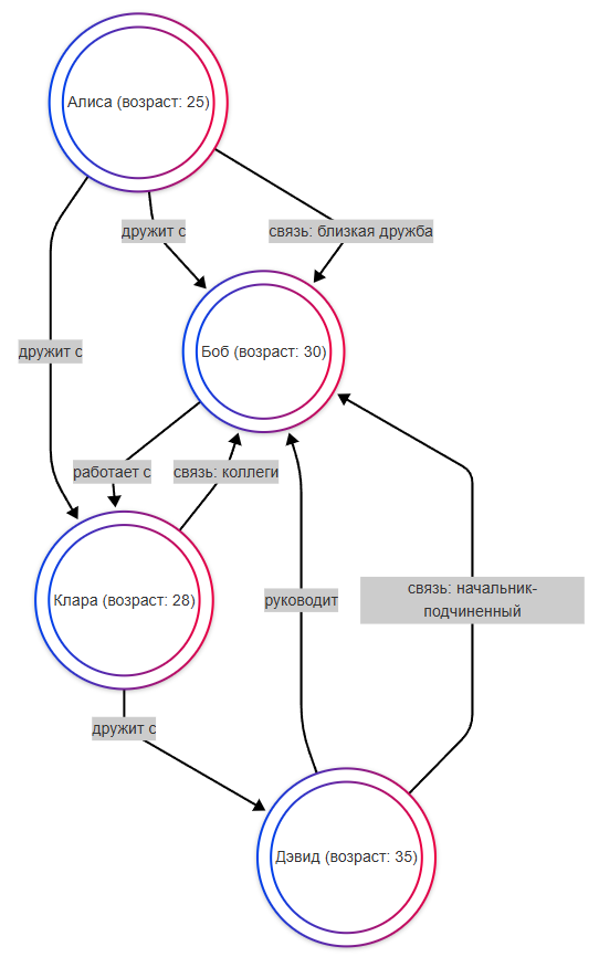
На приведённой схеме изображён фрагмент графа: узлы обозначают сущности (например, людей), а рёбра — связи между ними. Такой способ представления данных не является новым: графы как математический аппарат известны с XVIII века и активно применяются в теории сетей, логистике, социологии и информатике. Однако только в XXI веке графы получили полноценную реализацию в виде специализированных систем управления базами данных, способных эффективно хранить, индексировать и обрабатывать данные в виде графовых структур.
Что такое графовая структура данных
Граф — это абстрактная структура, состоящая из множества элементов двух типов: узлов (nodes, vertices) и рёбер (edges, relationships, links), соединяющих эти узлы. В отличие от табличных и иерархических моделей, каждая связь в графе может быть уникальной, иметь собственную семантику, а также нести дополнительную информацию в виде атрибутов.
Граф не обязан быть направленным: связи могут быть однонаправленными (от узла A к узлу B) или двунаправленными (A ↔ B). Направленность отражает природу отношения — например, «Алиса следует за Бобом» (направлено) отличается от «Алиса дружит с Бобом» (часто рассматривается как симметричное, но не обязательно). Важно понимать, что граф не ограничивает сложность связей: одна и та же пара узлов может быть соединена несколькими рёбрами разных типов, и каждое из них может обладать собственными свойствами.
Ключевое преимущество графовой структуры — её естественность для описания реальных систем, в которых доминируют взаимодействия и зависимости. Так, в социальной сети узлы — пользователи, а рёбра — дружба, подписка, лайки, сообщения. В системе управления знаниями узлы — понятия, а рёбра — классификации («является подтипом»), ассоциации («часто упоминается вместе с»), причинно-следственные связи. В логистике — узлы как склады и узлы как транспортные узлы, а рёбра — маршруты доставки с указанием расстояния, времени, стоимости и ограничений.
Таким образом, граф — модель данных, в которой смысл заключён в связях. Это фундаментальное отличие от реляционного подхода, где связь — вторичная конструкция (внешний ключ), требующая JOIN-операций и не имеющая собственной семантики.
От структуры к системе: графовая база данных и графовая СУБД
Графовая база данных — это база данных, физическая и логическая организация которой ориентирована на хранение графовых структур. Это означает, что узлы и рёбра хранятся в виде самостоятельных объектов первого класса.
Графовая СУБД — это программная система, управляющая графовой базой данных: обеспечивает создание, чтение, обновление и удаление (CRUD) узлов и рёбер, поддерживает транзакционность, индексацию, запросы, безопасность и масштабирование. Важно различать термины:
- Графовая база данных — это совокупность данных в графовом формате.
- Графовая СУБД — это инструментарий для работы с этой базой.
В отличие от объектно-реляционных или документо-ориентированных СУБД, графовые системы строят своё ядро вокруг топологических операций. При выполнении запроса типа «найти всех друзей друзей пользователя» графовая СУБД не сканирует таблицы и не комбинирует индексы по внешним ключам — она начинает обход из заданного узла и следует по связям, что делает такой запрос локальным и масштабируемым: его сложность зависит от ширины и глубины обхода в конкретной части графа.
Это свойство называется локальностью обхода и является ключевым преимуществом графовых баз при работе с глубоко связанными данными. В реляционной СУБД тот же запрос потребовал бы нескольких JOIN-операций, число которых растёт экспоненциально с глубиной, и план выполнения мог бы быстро деградировать даже при наличии индексов.
Применение графовых баз данных: где и почему
Графовые СУБД находят применение там, где доминируют сложные, многомерные, динамичные связи. Ниже перечислены основные области, где традиционные СУБД демонстрируют ограничения, а графовые — превосходство:
Социальные сети и анализ связей
В социальных графах важно как, насколько тесно, в каком контексте. Выявление сообществ, расчёт центральности узлов (например, PageRank), обнаружение ботов или мошеннических схем — всё это требует эффективного обхода и анализа подграфов. Графовые базы позволяют выполнять такие операции в реальном времени даже при миллиардах узлов.
Рекомендательные системы
Классический подход — коллаборативная фильтрация на основе поведения пользователей. Граф здесь позволяет моделировать гетерогенную сеть: пользователи, товары, категории, события (просмотр, покупка, оценка), отзывы. Запрос вида «найти товары, купленные пользователями, похожими на текущего, но не купленные им самим» реализуется как короткий путь в графе. Особенно эффективны гибридные подходы, где граф дополняется векторными эмбеддингами — так называемый GraphRAG (Graph-augmented Retrieval-Augmented Generation), активно продвигаемый Neo4j.
Сети знаний и онтологии
Граф — естественная форма представления знаний (knowledge graphs). Здесь узлы — сущности (люди, места, события, концепции), а рёбра — предикаты (отношения вида «родился в», «является частью», «описан в источнике»). Такие графы используются в семантической паутине (RDF/OWL), интеллектуальном поиске, системах поддержки принятия решений. Графовые СУБД поддерживают интеграцию с внешними источниками (через RDF-сторы, API, потоки данных), что позволяет строить универсальные индексы знаний.
IT-инфраструктура и кибербезопасность
В задачах управления активами, отслеживания зависимостей между сервисами (service dependency mapping), анализа уязвимостей (например, «какой путь ведёт от внешней точки до критической БД?»), графы позволяют быстро моделировать состояние системы и её изменение во времени. Анализ атак (attack path analysis), расследование инцидентов (forensics), построение графов угроз — всё это опирается на эффективный обход и паттерн-матчинг.
Биоинформатика и фармакология
Молекулы, белки, гены, заболевания — всё это можно моделировать как узлы; связи могут отражать взаимодействие, ингибирование, экспрессию. Поиск лекарственных мишеней, предсказание побочных эффектов, интеграция данных из разных источников (например, клинических испытаний и публикаций) — типичные задачи для графовых баз.
Мастер-данные и интеграция
В корпоративных системах часто существует проблема разрозненных источников истины: один и тот же клиент или продукт может иметь разные идентификаторы в CRM, ERP, биллинге. Граф позволяет построить единую связанную сущность (golden record) через связи соответствия, разрешение конфликтов, взвешенные доверительные отношения — без необходимости физического объединения данных.
Во всех этих сценариях ключевая выгода — контекстуализация данных. Графовая СУБД позволяет извлекать информацию на основе топологии: не «покажи все записи, где поле X = Y», а «найди все пути длиной≤ 3 от A до B, где рёбра удовлетворяют условию Z». Это качественно иной уровень выразительности.
Neo4j
Neo4j — одна из самых зрелых и широко применяемых графовых систем управления базами данных. Она была представлена в 2007 году и с тех пор развивалась как native graph database, то есть система, в которой графовые структуры реализованы на уровне ядра СУБД, а не эмулируются поверх реляционного или документного хранилища.
Официальный статус Neo4j — property graph database: данные представлены в виде узлов, связей (рёбер), меток и свойств. Эта модель допускает богатую семантику и эффективную индексацию, сохраняя при этом простоту восприятия и гибкость схемы.
Архитектура Neo4j
В основе Neo4j лежит native graph storage — набор оптимизированных файлов на диске, в которых узлы и связи хранятся непосредственно как физические структуры с фиксированным размером записи. Каждый узел содержит указатели (offsets) на:
- первый исходящий и первый входящий связи,
- список свойств,
- метки.
Каждая связь представляет собой двунаправленную запись: она содержит ссылки на начальный и конечный узлы, тип связи, указатели на следующую исходящую и входящую связь (для быстрого обхода по связям одного узла), а также ссылку на свойства. Такая структура позволяет выполнять обход графа с минимальным количеством чтений с диска — часто достаточно одного seek-а на узел и одного — на связь.
Индексы в Neo4j реализованы отдельно: для свойств узлов и связей создаются B-tree или Lucene-based full-text индексы, для меток и типов связей — token lookup indexes, позволяющие быстро находить все узлы с заданной меткой. В Enterprise-версии доступны расширенные типы индексов, включая пространственные (spatial.cartesian, spatial.wgs-84) и векторные (в рамках Graph Data Science).
Транзакционность обеспечивается через write-ahead log (WAL) — стандартный механизм, гарантирующий ACID-свойства. Neo4j поддерживает изоляцию уровня READ_COMMITTED и REPEATABLE_READ, а также оптимистичные и пессимистические блокировки на уровне узлов и связей.
Масштабирование достигается через:
- вертикальное — использование мощных серверов (один экземпляр Neo4j может обрабатывать графы размером сотни терабайт),
- горизонтальное — в Enterprise-версии реализована архитектура Causal Clustering, где роли распределены:
- Core servers — хранят данные, обеспечивают согласованность через протокол Raft,
- Read replicas — обслуживают только чтение, реплицируют данные асинхронно, могут быть развёрнуты в географически распределённых зонах.
Также поддерживается Fabric — межбазовый уровень, позволяющий выполнять запросы сразу к нескольким базам данных (например, по регионам или по типу данных), объединяя результаты в единый ответ.
Модель данных: property graph
В Neo4j используется модель property graph, которая отличается от RDF-графов (стандарт W3C для семантической паутины) следующими чертами:
| Характеристика | Property Graph (Neo4j) | RDF Graph |
|---|---|---|
| Сущность | Узел с метками и свойствами | Ресурс с URI или blank node |
| Связь | Ребро с типом, направлением, свойствами | Тройка (subject–predicate–object), без свойств у связи |
| Типизация | Метки (произвольные, множественные) | Классы и свойства через онтологии (RDFS, OWL) |
| Хранение | Native, оптимизировано под обход | Часто поверх triple stores (например, Apache Jena) |
| Гибкость | Высокая — нет необходимости в предварительной схеме | Средняя — схема может быть необязательной, но рекомендована |
Property graph особенно удобен для прикладных задач, где связи несут смысловую нагрузку (например, «дружит с», «купил», «зависит от»), а не просто являются предикатами. Наличие свойств у связей — критически важная возможность: можно хранить «дата начала дружбы», «вес рекомендации», «SLA для API-вызова» — без создания промежуточных узлов.
Язык запросов Cypher
Cypher — это язык, спроектированный для людей. Его ключевая идея: описывать то, что вы ищете, а не как это искать. Вместо последовательности JOIN-ов и фильтров вы задаёте шаблон графа — и система находит все его вхождения.
Синтаксис построен на ASCII-подобных обозначениях:
- Узел:
(a:Person {name: "Алиса"}) - Связь:
-[:дружит_с {с_2022: true}]-> - Путь:
(a)-[:работает_в]->(c)<-[:управляет]-(b)
Это позволяет визуально читать запрос как фрагмент графа.
Основные конструкции
-
MATCH— находит все подграфы, соответствующие шаблону. Может включать условия (WHERE), опциональные части (OPTIONAL MATCH), переменные пути ([*1..3]), кратчайшие пути (shortestPath). -
WITH— промежуточная агрегация и фильтрация. Позволяет разбивать сложные запросы на логические этапы, как в конвейере:MATCH (u:User)-[:RATED]->(m:Movie)
WITH u, count(m) AS rated
WHERE rated > 100
MATCH (u)-[:RATED {rating: 5}]->(top:Movie)
RETURN u.name, collect(top.title) AS favorites -
MERGE— «найди или создай». Ключевой инструмент для идемпотентной загрузки данных. Гарантирует, что шаблон будет существовать ровно один раз:MERGE (a:Person {email: "alice@example.com"})
ON CREATE SET a.created = datetime()
ON MATCH SET a.lastSeen = datetime() -
Агрегация в графовом контексте — функции
count(),collect(),avg()применяются внутри групп, образованных неявно по non-aggregated переменным. Это позволяет, например, посчитать число друзей для каждого пользователя в одном запросе. -
Подзапросы (
CALL { ... }) — позволяют комбинировать разнородные графовые паттерны (например,UNIONиз связейFRIEND_OFиCOLLEAGUE_OF) с последующей обработкой.
Пример: рекомендация «друзья друзей, которых вы ещё не знаете»
MATCH (me:Person {name: "Алиса"})-[:дружит_с]->(friend)-[:дружит_с]->(foaf)
WHERE NOT (me)-[:дружит_с]->(foaf) AND me <> foaf
RETURN foaf.name AS рекомендация, count(*) AS общих_друзей
ORDER BY общих_друзей DESC
LIMIT 5
Запрос естественно отражает бизнес-логику. В реляционной СУБД аналогичный запрос потребовал бы минимум двух JOIN-ов, подзапроса с NOT EXISTS и оконной функции для сортировки по популярности.
Mermaid-визуализация и mindmap: сравнение
Для иллюстрации графовой структуры в документации часто используется Mermaid — язык описания диаграмм, поддерживаемый в Markdown (включая Docusaurus). Вот как может выглядеть фрагмент социального графа:
Эта диаграмма — статическая визуализация. Она не хранит данные, не поддерживает запросы, не масштабируется. Её цель — пояснение.
Mindmap (карта памяти) — метод визуального структурирования идей. Обычно это древовидная структура с центральным узлом и ветвями. Хотя mindmap можно представить как граф, он:
- не поддерживает циклы (а графы — поддерживают),
- не допускает множественных типов связей,
- не хранит свойства у связей.
Таким образом, mindmap — инструмент мышления, а графовая база — инструмент хранения и анализа. Можно экспортировать данные из Neo4j в формат mindmap для презентации, но нельзя использовать mindmap как СУБД.
Экосистема Neo4j и интеграции
Neo4j не существует изолированно. Она встраивается в современные архитектуры через:
- APOC (Awesome Procedures On Cypher) — библиотека процедур для расширения возможностей: работа с JSON, HTTP-вызовы, генерация данных, миграции.
- Neo4j Graph Data Science Library — реализация 65+ алгоритмов: от PageRank и Betweenness Centrality до Louvain community detection и node2vec эмбеддингов.
- Neo4j Bloom — инструмент визуального исследования графов для аналитиков (без знания Cypher).
- Neo4j ETL Tools — коннекторы для Kafka, Spark, JDBC, CSV/JSON импорт.
- LangChain & LlamaIndex интеграции — поддержка GraphRAG: контекст для LLM извлекается по релевантным подграфам, а не по документам.
Особое внимание — GraphRAG, упомянутому на сайте Neo4j как ключевое направление. В отличие от классического RAG (Retrieval-Augmented Generation), где ретривал идёт по текстовым чанкам, GraphRAG:
- Строит knowledge graph из неструктурированных данных (NER + relation extraction),
- При запросе находит связанные сущности и пути в графе,
- Формирует контекст как структурированное описание связей (например: «Алиса → дружит с → Боб → работает в → Neo4j → использует → Cypher»),
- Передаёт его в LLM — повышая точность, объяснимость и устойчивость к hallucination.
Книга Essential GraphRAG (Manning, 2024) — канонический гайд по этой практике.
Безопасность и управление
Neo4j Enterprise Edition предлагает развитую систему привилегий:
- Разделение прав на уровне графа, узла/связи, свойства (
GRANT TRAVERSE,DENY READ {email}), - Управление пользователями, ролями, базами данных (
CREATE USER,GRANT ROLE), - Аудит транзакций, шифрование на диске и в транзите, соответствие стандартам (SOC 2, ISO 27001, GDPR).
Все это делает Neo4j применимой в регулируемых отраслях — финтехе, здравоохранении, госсекторе.
Neo4j в 2025 году: состояние платформы, ключевые направления и практики
По состоянию на 2025 год Neo4j остаётся ведущей графовой СУБД с более чем 300 000 разработчиков, 80+ клиентами из Fortune 100 и 170+ партнёрами в экосистеме. Платформа эволюционировала от простой базы данных к графовой платформе для построения интеллектуальных приложений, особенно в контексте ИИ.
Основные векторы развития
1. AI-Ready Data by Design
Neo4j позиционируется как естественная среда для подготовки данных под ИИ. В отличие от «плоских» наборов данных, где связи теряются или кодируются вручную, графовая модель сохраняет контекст:
- сущности (люди, продукты, события) — как узлы,
- семантические отношения — как связи с типами и свойствами,
- динамика — через временные метки, версионирование, транзакционный журнал.
Результат — знания, пригодные для объяснимых моделей. Neo4j прямо заявляет: «Get accurate, explainable, and complete data for AI with a knowledge graph».
2. GraphRAG — следующее поколение RAG
Традиционный Retrieval-Augmented Generation (RAG) страдает от «разрыва контекста»: LLM получает набор фрагментов текста без их взаимосвязей. GraphRAG, активно продвигаемый Neo4j (включая книгу Essential GraphRAG, Manning, 2024), решает эту проблему:
- Извлечение сущностей и связей из неструктурированных данных (через NER, OpenIE, LLM-вызовы).
- Построение knowledge graph в Neo4j: узлы — сущности, связи — отношения, свойства — метаданные (источник, достоверность, временная привязка).
- Контекстный ретривал: при запросе система ищет пути в графе, включающие:
- прямые сущности,
- ближайшие соседи,
- семантические маршруты (например, «A → часть → B ← влияет на ← C»).
- Формирование структурированного промпта для LLM — описания графа (можно в формате Cypher, JSON или естественного языка).
Преимущества:
- Повышенная точность: устраняется шум от несвязанных чанков.
- Объяснимость: можно визуализировать, почему тот или иной фрагмент был включён.
- Traceability: каждая часть контекста имеет источник и путь доказательства.
- Устойчивость к галлюцинациям: LLM оперирует проверенными связями.
Neo4j предлагает готовые пайплайны GraphRAG через интеграции с LangChain, LlamaIndex и собственные APOC-процедуры.
3. Агентные системы (Agentic Innovation)
Neo4j развивает инструменты для построения production-grade агентов — система, способная:
- планировать действия на основе графа целей и зависимостей,
- динамически обновлять своё состояние (например, «задача X выполнена → разблокировать Y»),
- объяснять принятые решения через цепочки связей.
Граф здесь играет роль:
- памяти (long-term memory в виде узлов и связей),
- планировщика (поиск кратчайшего или оптимального пути к цели),
- лога аудита (каждое действие — новая связь или узел с меткой
:Action).
Практическое применение: построение knowledge graph
Рассмотрим типичный workflow построения knowledge graph на Neo4j — без формул, с акцентом на этапы и инструменты.
Этап 1. Моделирование домена
На этом этапе определяются:
- Сущности → метки узлов (
:Person,:Organization,:Document,:Concept), - Отношения → типы связей (
:AUTHOR_OF,:MENTIONS,:IS_A,:PART_OF), - Атрибуты → свойства узлов и связей (
title,date,confidence_score,source_url).
Важно: модель гибкая. Можно начать с минимального набора и расширять по мере поступления данных.
Этап 2. Импорт данных
Neo4j поддерживает множественные источники:
- CSV / JSON — через
LOAD CSV(с поддержкой заголовков, кастомных разделителей, периодической фиксации транзакций):USING PERIODIC COMMIT 1000
LOAD CSV WITH HEADERS FROM 'file:///people.csv' AS row
CREATE (:Person {
name: row.name,
birthYear: toInteger(row.birth_year)
}); - API / Kafka / Spark — через APOC или коннекторы (например,
apoc.load.json,apoc.load.jdbc). - ETL-процессы — с использованием
MERGEдля идемпотентности:MATCH (org:Organization {id: row.org_id})
MERGE (p:Person {id: row.person_id})
ON CREATE SET p.name = row.name
MERGE (p)-[:WORKS_AT {from: date(row.start_date)}]->(org);
Этап 3. Индексация и ограничения
Для производительности и целостности:
- Индексы:
CREATE INDEX FOR (p:Person) ON (p.name);
CREATE INDEX FOR (d:Document) ON (d.id);
CREATE FULLTEXT INDEX docs_idx FOR (d:Document) ON EACH [d.title, d.content]; - Ограничения (Enterprise-функционал, но часть доступна в Community):
CREATE CONSTRAINT person_id_unique ON (p:Person) ASSERT p.id IS UNIQUE;
CREATE CONSTRAINT doc_requires_title ON (d:Document) ASSERT d.title IS NOT NULL;
Этап 4. Запросы и анализ
Примеры типичных задач:
4.1. Поиск по контексту
«Найти все документы, в которых упоминаются и Алиса, и Neo4j, и хотя бы один из её коллег»
MATCH (a:Person {name: "Алиса"})-[:WORKS_WITH]->(colleague),
(d:Document)-[:MENTIONS]->(a),
(d)-[:MENTIONS]->(:Organization {name: "Neo4j"}),
(d)-[:MENTIONS]->(colleague)
RETURN d.title, d.date
ORDER BY d.date DESC;
4.2. Расчёт влияния (PageRank)
Через Graph Data Science Library:
CALL gds.pageRank.stream('myGraph')
YIELD nodeId, score
RETURN gds.util.asNode(nodeId).name AS name, score
ORDER BY score DESC;
4.3. Обнаружение сообществ (Louvain)
CALL gds.louvain.stream('myGraph')
YIELD nodeId, communityId
RETURN communityId, count(*) AS size
ORDER BY size DESC;
Этап 5. Визуализация и интерактивное исследование
Neo4j Browser и Bloom позволяют:
- отображать подграфы по запросу,
- фильтровать по меткам/свойствам,
- строить «узкие» представления (например, только связи
:MENTIONS), - экспортировать в PNG, JSON, Cypher.
Mermaid-диаграммы (как в начале главы) полезны для статической документации, но не заменяют динамические инструменты.
Сравнение с альтернативами: когда Neo4j — не единственный выбор
| Критерий | Neo4j (Property Graph) | Amazon Neptune (RDF + PG) | JanusGraph (на базе Cassandra/HBase) | TigerGraph (Native MPP) |
|---|---|---|---|---|
| Модель | Property Graph | RDF + ограниченный PG | Property Graph | Property Graph |
| Язык запросов | Cypher (родной), GQL (в будущем) | Gremlin, SPARQL, openCypher | Gremlin | GSQL (процедурный) |
| Масштабирование | Вертикальное + Causal Clustering (EE) | Горизонтальное (AWS) | Горизонтальное | MPP (параллельные обходы) |
| GraphRAG / LLM-ready | ✅ Полная поддержка (APOC, GDS, LangChain) | ⚠️ Через Gremlin + внешние инструменты | ⚠️ Ограниченная | ⚠️ Через GSQL + SDK |
| Enterprise-функции | Широкие (безопасность, backup, SLA) | Через AWS IAM, CloudWatch | Требует доп. настройки | Высокая стоимость лицензии |
| Лицензия | Community (AGPL), Enterprise (коммерч.) | Коммерческая (AWS) | Apache 2.0 | Коммерческая |
Вывод:
- Если нужна максимальная продуктивность разработки, интеграция с ИИ и зрелая экосистема — Neo4j оптимален.
- Если требуется масштабируемость на сотни TB+ в managed-облаке — Neptune.
- Если уже есть Cassandra/HBase и нужна open-source альтернатива — JanusGraph.
- Для сверхглубоких обходов (10+ hops) в реальном времени — TigerGraph.